
【大河财立方消息】1月19日,四川省人民政府发布关于做好2026年四川省重点项目工作的通知。
通知明确,全面提速项目建设。按照预警等级,严格落实提前介入、主动响应、及时处置等闭环管理要求,推动项目早开快建,加快形成更多投资实物量。
做大做优储备支撑。严格落实“六个一批”抓项目工作要求,全力争取更多项目纳入国家“十五五”规划纲要和相关专项规划,不断充实扩大项目总盘子。在战略骨干通道、新型能源体系、重大水利工程、城市更新等领域,系统谋划一批重大标志性工程;在新型基础设施、产业新赛道和民生消费改善提升等领域,加速布局一批有根产业、有效投资、有持续税源的好项目。
加强中央和省预算内投资、超长期特别国债、地方政府专项债券、新型政策性金融工具等各类资金统筹衔接和组合使用,搭建常态化银政企对接平台,不断强化投贷联动,更加有效保障项目资金需求。
放宽民间投资准入条件,用好政府和社会资本合作新机制,支持更多符合条件的民间投资项目发行基础设施领域不动产投资信托基金,加大重点项目向民间资本推介力度,推动更多民间资本参与重点项目建设。
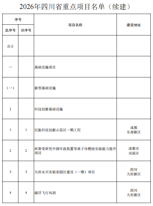
同时发布2026年四川省重点项目名单,共包含304个项目。



项目清单:
2026年四川省重点项目名单
四川省人民政府
关于做好2026年四川省重点项目工作的通知
川府发〔2026〕3号
各市(州)、县(市、区)人民政府,省政府各部门、各直属机构:
为全面贯彻党的二十届四中全会和中央经济工作会议精神,认真落实省委十二届历次全会和省委经济工作会议安排部署,坚持把项目投资作为拼经济搞建设、推动高质量发展的重要抓手,切实发挥好抓项目促投资的关键支撑作用,奋力实现“十五五”良好开局,现就做好2026年省重点项目工作有关事项通知如下。
一、全面提速项目建设。不断完善重点项目全生命周期服务管理体系,整合优质资源向重点项目集聚,全力保障项目建设提速增效。持续优化“天府项目通”调度服务功能,加快跨部门、跨层级数据归集和业务协同,不断强化省重点项目、国家资金支持等重大项目监测预警和跟踪服务。按照预警等级,严格落实提前介入、主动响应、及时处置等闭环管理要求,推动项目早开快建,加快形成更多投资实物量。
二、做大做优储备支撑。严格落实“六个一批”抓项目工作要求,全力争取更多项目纳入国家“十五五”规划纲要和相关专项规划,不断充实扩大项目总盘子。主动适应经济转型趋势和发展新质生产力要求,抓紧优化项目结构和质量,在战略骨干通道、新型能源体系、重大水利工程、城市更新等领域,系统谋划一批重大标志性工程;在新型基础设施、产业新赛道和民生消费改善提升等领域,加速布局一批有根产业、有效投资、有持续税源的好项目。做深做实项目前期工作,加快推动储备项目向重点项目接续转化。
三、全力做好服务保障。对符合国家政策的重点项目通过开辟绿色通道、推行容缺受理等机制,实现快审快批、应批尽批,进一步提升审批服务效率和要素保障水平,以超常规举措推动项目尽快落地实施。加强中央和省预算内投资、超长期特别国债、地方政府专项债券、新型政策性金融工具等各类资金统筹衔接和组合使用,搭建常态化银政企对接平台,不断强化投贷联动,更加有效保障项目资金需求。放宽民间投资准入条件,用好政府和社会资本合作新机制,支持更多符合条件的民间投资项目发行基础设施领域不动产投资信托基金,加大重点项目向民间资本推介力度,推动更多民间资本参与重点项目建设。
四、持续强化协同联动。发挥好各级重大项目调度机制作用,发展改革、经济和信息化、商务、经济合作等牵头部门,要强化部门协同和上下联动,围绕重大基础设施、制造业、服务业和招商(在谈)签约项目,定期收集项目困难问题,分级分类协调解决。属于市县事权的原则上由市县解决;属于省级事权的由省直有关部门(单位)解决;跨部门、跨地区困难问题由牵头省直部门组织有关方面研究解决,重大问题及时报请省政府专题会议研究解决。各地各部门(单位)要压实责任、合力攻坚,切实做到解难题、疏堵点、优服务,全力推动项目早落地、早开工、早见效,为扩大有效投资、稳定经济增长提供坚实支撑。
红腾网提示:文章来自网络,不代表本站观点。